Bu detaylı içerik
Duchenne Musküler Distrofi hastalarında ileri yaşlarda karşılaşılan yutma güçlüğü (disfaji) için ailelere rehber olması amacıyla hazırlanmıştır.
ÖZETAMAÇ: DMD, iskelet, solunum, kalp ve orofaringeal kasların zayıflığına neden olan ve hızla ilerleyen bir nöromusküler hastalıktır. Genç erkek hastaların üçte birinde yutma güçlüğü (disfaji) görülür. Son çalışmalar, DMD'de disfaji üzerine yapılan çalışmalara odaklanmış ve yutma bozukluklarının patofizyolojisini anlamak için yeni araçlar sunmuştur. Bununla birlikte, disfajinin yönetimi için çok az kılavuz bulunmaktadır. Bu makale, disfaji tanısını kolaylaştırmayı, semptomları tanımlamayı ve yetişkin DMD popülasyonunda disfaji tedavisine yönelik pratik öneriler sunmayı amaçlamaktadır.
YÖNTEMLER: Bu klinik algoritma, Belçika'daki Inkendaal Rehabilitasyon Hastanesi'nin 30 yıllık DMD klinik deneyimine dayanmakta ve literatür tarafından desteklenmektedir.
BULGULAR: Disfaji, yaşlanan DMD'li hastaların durumunu olumsuz etkileyebilir. Disfaji, gıda borusunun çiğneme ve oral parçalanma güçlüklerinin yanı sıra, daha çok yutkunmanın faringeal aşamasındaki bozukluktan kaynaklanır. Merkezi nörolojik bozukluklardan farklı olarak, DMD'deki disfaji genellikle sıvı alımından ziyade katı gıda alımı sırasında ortaya çıkar. Disfaji belirtileri klinik olarak belirgin olmayabilir, ancak laringeal gıda penetrasyonu, farinkste yiyecek birikimi ve/veya gerçek laringeal gıda aspirasyonu gibi durumlar ortaya çıkabilir. DMD'de bu sorunların yaygınlığı muhtemelen hafife alınmaktadır.
1- Giriş
Duchenne musküler distrofi (DMD), hızla ilerleyen bir nöromusküler bozukluktur (NMD) ve iskelet, solunum, kalp ve orofaringeal kasların zayıflığına neden olur. Bu hastalık genellikle genç erkeklerde görülür ve yaş ilerledikçe semptomlar daha da kötüleşir. DMD'li hastaların yaşam süresi, kardiyak, solunum ve ortopedik bakımın kombinasyonu ile artırılabilir ve 30-35 yaşına kadar uzatabilir. Ancak, ilerleyen yaşlarda DMD hastaları göğüs enfeksiyonları sırasında solunum güçlükleri ve hava yolunun tıkanması gibi sorunlarla karşılaşabilirler. Ayrıca, orofaringeal kaslar da yaşla birlikte zayıflar ve yutma güçlüğü (disfaji) gibi sorunlara yol açabilir. Bu makalenin amacı, disfaji tanısını kolaylaştırmak, semptomları tanımlamak ve yetişkin DMD popülasyonunda disfaji yönetimi için pratik öneriler sunmak için bir klinik algoritma sunmaktır.
YÖNTEMLER: Bu klinik algoritma, Belçika'daki Inkendaal Rehabilitasyon Hastanesi'nin 30 yıllık DMD klinik deneyimine dayanmaktadır ve literatür tarafından desteklenmektedir.
BULGULAR: Disfaji, yaşlanan DMD hastalarının durumunu kötüleştirebilir. Disfaji, çiğneme ve oral parçalanma güçlüklerinin yanı sıra, yutmanın faringeal aşamasında bozulma nedeniyle ortaya çıkar. DMD'deki disfaji, merkezi nörolojik bozukluklardan farklıdır ve genellikle katı gıda alımında sorunlara yol açar. Disfaji belirtileri bazen belirgin olmayabilir, ancak laringeal gıda penetrasyonu, farinkste yiyecek birikimi ve/veya gerçek laringeal gıda aspirasyonu gibi komplikasyonlar ortaya çıkabilir. DMD hastalarında bu sorunların yaygınlığı genellikle göz ardı edilmektedir. Yutma güçlüğü, DMD hastalarında kilo kaybına ve oral alımın azalmasına da neden olabilir.
Şekil 1. Orofarenksin yandan görünümü.
(a) Kalıntı birikimi. (b) Bolusun penetrasyonu. (c) Bolus aspirasyonu.
Nöromusküler hastalıklarda (NMD) yutma güçlüğü üzerine yapılan araştırmalar görece yeni olup, disfajinin patofizyolojisini açıklığa kavuşturmakta ve kilo kaybı, aspirasyon gibi komplikasyonların değerlendirilmesi için yeni araçlar sunmaktadır. Ancak, NMD'lerde disfajinin yönetimi için yeterli rehberlik bulunmamaktadır. DMD hastalarının hayatta kalma oranının artmasıyla birlikte, disfaji yönetimi önemli bir konu haline gelmektedir.
Belçika'daki Inkendaal Rehabilitasyon Hastanesi, DMD hastalarıyla ilgilenen bir nöromusküler merkezdir ve tüm Belçikalı DMD hastalarının yaklaşık %20'sine hizmet vermektedir. Inkendaal, ileri evre NMD hastalarının uzmanlık alanına sahip olup, disfaji yönetimini 1980'lerden beri gerçekleştirmektedir. 2013 yılında, Inkendaal hastanesi 205 NMD hastasına bakmış olup, bunlardan 48'i DMD hastasıydı (ortalama yaş: 26,7 ± 7,1 yıl). Bu grup içinde 32 kişi 24 saat ventilasyon desteği kullanmaktaydı ve çoğunluğu spesifik bir disfaji yönetimi gerektirmekteydi.
Disfaji, NMD'li hastalarda sık görülen bir durumdur, ancak oluşum süreci ve ilerleyişi hakkında yeterli belge bulunmamaktadır. Disfaji, NMD hastalarının yaklaşık üçte birini etkiler. Hastalığın ilerlemesiyle birlikte, yemek bolusunun çiğneme ve oral parçalanmasında artan zorluklar nedeniyle öğünlerin uzun sürmesine yol açar. Disfaji, temel olarak zayıf faringeal fazdaki bir bozukluğun bir sonucudur. Zayıf kas senkronizasyonu, azalmış nefes-yutma etkileşimi ve zayıf dil ve faringeal kaslar, bolusun daha yavaş ve zorlu bir şekilde taşınmasına neden olur. Ayrıca, submental kaslar da etkilenir ve üst özofagus sfinkterinin açılmasını azaltır. Faringeal faz genellikle iyi tetiklenir, ancak klirens eksik olabilir ve faringeal kalıntı bırakabilir. Bu da aspirasyon pnömonisi riskini artırır. DMD hastalarında disfaji ve aspirasyonun yaşla birlikte arttığı ve yaşam kalitesini etkileyebileceği bildirilmiştir.
2- Disfaji (Yutma güçlüğü) tanısı
Disfaji, DMD'li hastalarda sık görülen bir durumdur. Ancak disfajinin oluşumu ve ilerleyişi konusunda yeterli belge bulunmamaktadır. NMD'li hastaların yaklaşık üçte biri disfaji sorunu yaşar. Hastalığın ilerlemesiyle birlikte, yemek bolusunun çiğneme ve ağız içinde parçalanmasında artan zorluklar nedeniyle öğünlerin uzun sürdüğü gözlenir. Disfaji, temel olarak yutmanın zayıf faringeal fazındaki bir bozukluk sonucu ortaya çıkar.
Zayıf kas senkronizasyonu ve azalmış nefes-yutma etkileşimi nedeniyle dil ve faringeal kaslar daha yavaş ve zor bir şekilde bolusu taşırlar. Ayrıca, submental kaslar da etkilenerek üst özofagus sfinkterinin açılmasının azalmasına yol açar. Faringeal faz genellikle iyi tetiklenir, ancak klirens eksikliği ve faringeal kalıntı bırakma sorunu ortaya çıkar. Bu durum aspirasyon pnömonisi riskini artırır. Disfaji ve aspirasyonun DMD hastalarında yaşla birlikte arttığı ve yaşam kalitesini etkileyebileceği bildirilmiştir.
3- Disfaji (Yutma güçlüğü) belirtileri
Semptomların deneyimi, disfajinin varlığını belirtmek için yeterlidir. Yutma sırasında rahatsızlık, boğazda yiyecek tıkanması hissi, tükürük yutma güçlüğü, yemek sırasında ve sonrasında öksürük, yemek süresinde artış, yutkunmaya başlama güçlüğü, iştahsızlık, kasıtsız kilo kaybı, göğüs enfeksiyonları ve boğulma ataklarının görülme sıklığında artış gibi şikayetler bulunur.
Hastaların potansiyel semptomları hakkında sistematik olarak sorgulanması önemlidir çünkü hastalar genellikle kendiliğinden bildirmeyeceklerdir. Bu nedenle, Sydney yutma anketi (SSQ) gibi anketlerle disfajinin varlığını değerlendirmek avantajlı olabilir. SSQ, 17 soruya dayanan bir anket olup kolay uygulanabilir, hızlı bir şekilde (10 dakikada) tamamlanabilir ve DMD hastalarında doğruluk sağlar.
Genel olarak, videofloroskopik yutma çalışması (VFSS), manometri ve yutmanın fiberoptik değerlendirmesi (FEES) gibi testler, disfajinin teşhisini doğrulayabilir ve derecesini belirleyebilir. Ancak bu testler pahalıdır ve durumun tek bir anlık görüntüsünü sağlar. Özellikle boğulma atakları durumunda, VFSS supraglottik penetrasyonu subglottik aspirasyondan ayırt edebilir (Şekil 1). Aspirasyon riski taşıyan zayıf DMD hastalarında, bu tür muayenelerin, etkili öksürük yardım tekniklerinin bulunduğu özel bir birimde yapılması önemlidir.
DMD'li hastalar için disfajinin optimal yönetimi, multidisipliner bir ekip yaklaşımını gerektirir. Sağlık profesyonelleri arasında hastanın birincil doktoru, fizyoterapist, konuşma patoloğu ve diyetisyen gibi sağlık profesyonelleri bulunmalıdır. Ayrıca, solunum, kulak burun boğaz ve gastroenteroloji gibi farklı tıbbi uzmanlık alanları zaman zaman dahil edilmelidir.
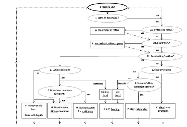
4- Disfajiyi (Yutma güçlüğü) yönetmek için algoritma
Disfaji yönetimi için önerilen stratejiler, belirtilen semptomlara göre uyarlanması gerektiği için önemli ölçüde değişebilir. Bu nedenle, disfaji tetikleyen faktörleri ve yönetimini içeren bir adım adım işlem serisinden oluşan bir algoritma geliştirdik. DMD'li hastalarda karmaşık disfaji sorunlarını ele alan bir karar verme ağacı algoritması ekibimiz tarafından düşünüldü. Bu algoritma, Inkendaal Rehabilitasyon Hastanesi'nde 30 yıllık DMD deneyimimize dayanmaktadır.
Şekil 2. DMD popülasyonunda disfajinin yönetimine rehberlik edecek klinik algoritma.
Yürüyemeyen hastaları daha fazla dikkate alarak tasarlanan Şekil 2'deki algoritma, disfajiyi tetikleyen veya sürdüren faktörleri içeren iki aşamadan oluşmaktadır. İlk aşama, 1'den 6'ya kadar olan maddeleri içerir ve her biri evet veya hayır şeklinde tek bir cevap gerektirir. İkinci aşamada, birinci aşamadaki her maddenin belirli bir tedaviye (A'dan H'ye) kadar takip edilir. Tedavi uygulandıktan sonra, algoritma devam eden değerlendirme için 1. maddeden başlamak üzere okunur. Aşağıda, adımların Türkçe çevirisi verilmiştir.
Türkçe algoritma
5- Disfajiyi (Yutma güçlüğü) tetikleyen faktörler
Yürüyemeyen hastaların ihtiyaçlarını dikkate alarak oluşturulan Şekil 2'deki algoritmanın ilk aşaması üç adımdan oluşur. İlk adım, disfaji şüphesini değerlendirmeyi içerir (Madde 1). İkinci adımda, disfajiyi tetikleyen veya devam ettiren dış faktörlerin şüphesi üzerinde durulur (Madde 2A ve B). Son olarak, disfajinin şiddeti değerlendirilir (Madde 2C - Madde 6).
Madde 1. Disfaji var mı?
Duchenne Musküler Distrofi (DMD) hastalarının yürüyemeyenleri için, değerlendirme süreci genellikle 6 ayda bir yapılması önerilir. Bu değerlendirme sırasında, konuşma terapisti veya diyetisyen hastaları olası disfaji belirtileri hakkında sorgular ve Sydney Yutma Anketi (SSQ) tamamlanır. Archer ve arkadaşları tarafından önerilen 224.50/1700 puanlık SSQ eşik değeri, disfajisi olan hastaları disfajisi olmayanlardan ayırt etmeye yardımcı olur. Eğer disfaji belirtileri varsa, algoritma 2A, B ve C adımlarına ilerlemenizi önerir.
Madde 2A tedavi edilmemiş gastroözofageal reflü var mı?
Disfaji teşhis edildiğinde, gastroözofageal reflü (GER) varlığının dışlanması önemlidir, çünkü NMD'li tekerlekli sandalyeye bağlı hastalarda GER sık görülür. DMD'li hastalarda ise GER prevalansı genellikle yüksek değildir. Ancak, bir çalışmada, DMD hastalarının %4'ünde özellikle 18 yaşından sonra ve yaşla birlikte artan tedavi gerektiren GER klinik bulgularının görüldüğü bildirilmiştir. Bu durumun ana nedeni, ilerleyici bir şekilde bozulan diyafram kas tonusuyla birlikte uzun süreli oturma pozisyonu nedeniyle karın içeriği ile göğüs arasında kalıcı bir basınç gradyanının oluşmasıdır. Gastrik hipomobilite ve gecikmiş gastrik boşalma da GER'in oluşumuna veya şiddetlenmesine katkıda bulunabilir.
GER sonucunda, tamamen özofagusa bağlı olarak ağrılı erozyonlar, kanama, peptik ülser veya Barrett hastalığı gibi sorunlar ortaya çıkabilir veya aspirasyon riskiyle ilişkili laringeal besin akıntılarını tetikleyen ağrılı veya ağrısız tam kanal reflü oluşabilir. GER, erken doygunluk hissi, ilerleyici iştahsızlık ve gıda alımının azalması gibi hafif belirtilerle kendini gösterebilir. Tanı genellikle 24 saatlik pH izleme yöntemiyle konulur. Bizim merkezimizde, hastalarımız için minimal invaziv tekniklere öncelik verildiği için bu yöntem tercih edilmektedir. Eğer GER teşhisi konulursa (Şekil 2, tedavi A), tedavi edilmeli ve aynı ziyaret sırasında 2B ve 2C adımlarına geçilmelidir.
Madde 2B. 24 saat boyunca herhangi bir oksijen desatürasyonu var mı?
GER tedavi edildikten sonra veya GER yokluğunda, kan oksijenasyonunun (SpO2) 24 saat boyunca normal olduğundan emin olmak için nabız oksimetresi kullanılması gereklidir. Özellikle yemeklerden sonra herhangi bir oksijen desatürasyonu (SpO2 < %95), zaten altta yatan bir şekilde bulunan disfajiyi tetikleyebilir veya şiddetlendirebilir. Uzun süreli yemekler, yutkunma ile ilişkili orofaringeal kasların yorgunluğuna neden olabilir ve bu da aspirasyon riskinin artmasına yol açabilir. Terzi ve arkadaşları, düşük akciğer kapasitesine sahip hastalarda yutkunmadan sonra ekspiratuar apne süresinin kısalığını göstermiştir. Azalmış ekspiratuar apne, erken inspirasyonu tetikleyebilir ve bu da aspirasyon ve oksijen desatürasyonu riskini artırır. Bu risk, faringeal kalıntı varlığında daha da yüksektir.
Normal SpO2 seviyesine sahip olmasına rağmen, gündüz nefes darlığı ve solunum yorgunluğundan şikayetçi olan hastalarda, tedavi B adımının solunumu ve orofaringeal kasları dinlendirmeyi düşünmek önemlidir. Günlük nefes darlığı ve anormal SpO2 bulgusu olmayan hastalarda, algoritma disfajinin şiddetini değerlendirmeyi önermektedir (Madde 2C).
Madde 2C. glottis penetrasyonu veya rezidü birikimi var mı?
Disfajinin ciddiyet derecesi, yutma sırasında ve sonrasında yiyeceğin izlediği yol ile ilişkilidir. Penetrasyon, kalıntı birikimi veya aspirasyon gibi durumlar meydana gelebilir (Şekil 1). Penetrasyon ve kalıntı birikimi semptomları nadir olabilir. Ancak, pozitif bir SSQ skoru (>224.50 puan) ve yemek sırasında veya sonrasında öksürük semptomları ve/veya boğazda tıkanmış yiyecek hissi varsa, bir konuşma terapisti tarafından değerlendirilmeli ve bir Kulak Burun Boğaz uzmanı tarafından FEES (fibrözik endoskopik değerlendirme ve manometri) yöntemi ile değerlendirilmelidir (Şekil 3). Aloysius ve arkadaşları, VFSS (videofluoroskopik yutma değerlendirmesi) kullanımıyla ilgili olarak, bu incelemenin beslenme/yutma zorluğu yaşayan hastalarda kesin bir fayda sağlayamayabileceğini öne sürmektedir. Bu nedenle, rutin olarak VFSS önermiyoruz. Ancak, belirsiz disfaji tanısıyla karşı karşıya kalındığında, VFSS yutma güçlüklerinin daha iyi anlaşılmasına yardımcı olabilir. Semptomlar açık ve belirgin olduğunda ise, VFSS mevcut tanıyı teyit etmek için kullanılabilir.
Bolus, glotise girebilir ve ses tellerinin üstündeki vestibül bölgesine ulaşabilir (vestibül penetrasyonu). Penetrasyon, geçici olarak meydana gelebilir (bu durum "flaş penetrasyon" olarak adlandırılır) veya kronik olabilir. Ses tellerinin hassasiyeti korunduğunda, yiyeceğin penetrasyonu öksürüğe neden olur. Ayrıca, yiyecek kalıntıları, supraglottik bölgede bulunan ve piriform sinüs adı verilen küçük ceplerin her iki tarafında da birikebilir. Supraglottik penetrasyon ve kalıntı birikimi, boğulma ve rastgele sessiz aspirasyon atakları için risk faktörleri olarak kabul edilir. Sessiz aspirasyon genellikle yemeklerden birkaç saat sonra, genellikle uyku sırasında ortaya çıkar. DMD'li ileri evre hastalarda sessiz aspirasyon yaygındır ve önemli ölçüde teşhis edilmemiştir. Bu durum muhtemelen yetişkin popülasyonda ani ölüm ve göğüs enfeksiyonlarının önemli bir nedenidir. Eğer semptomlar penetrasyon veya kalıntı birikimini gösteriyorsa, algoritma potansiyel aspirasyonu değerlendirmeyi önerir (Madde 5). Eğer penetrasyon meydana gelmemiş gibi görünüyorsa veya penetrasyon tedavi edilmiş ve çözülmüşse, hastanın kilo geçmişini değerlendirmek için Madde 3'e gidilmesi önerilir.

Şekil 3: FEES (bir manometri ve yutmanın fiberoptik değerlendirmesi) sırasında Kulak Burun Boğaz uzmanı ve konuşma terapisti tarafından farklı yiyecek ve sıvı karışımları verilen Duchenne hastası.
Madde 3. İstemsiz kilo kaybı var mı?
Disfaji olan DMD'li yürüyemeyen hastalarda kasıtsız kilo kaybının birkaç nedeni bulunmaktadır. Yaşlı hastalarda artan enerji ihtiyacıyla birlikte hiperkatabolizma görülebilir. Bu etki, solunum desteğinin varlığından olumsuz etkilenebilir; evde mekanik ventilasyon alan DMD'li hastalarda enerji harcamasında azalma gözlenmiştir. Hastanın önceki kilo geçmişi de dikkate alınmalıdır: 13 yaşında normal veya düşük kilolu olan erkeklerin ilerleyen yaşlarda düşük kilolu olma olasılığı daha yüksektir. Cerrahi müdahaleler ayrıca beslenme durumunu etkileyebilir; ancak ameliyat sonrası kilo kaybı genellikle kendiliğinden beslenme yeteneğinin kaybıyla ilişkilidir. Kas kaybı ve enerji gereksinimindeki değişikliklerin kilo kaybı üzerindeki etkisi, yeme ve yutma ile ilgili artan zorluklarla açık bir şekilde ortaya çıkmaktadır.
Her ziyarette hastaların aynı koşullar altında (muhtemelen tekerlekli sandalyede ve benzer kıyafetlerle) tartılması son derece önemlidir. Eğer hasta sandalyede tartılıyorsa, tüm ek parçaların çıkarıldığından ve hastanın son tartıldığından bu yana sandalyede önemli bir değişiklik olmadığından emin olunmalıdır. Eğer kilo sabit kalmışsa, algoritma C tedavisini önerir; eğer kasıtsız kilo kaybı meydana gelmişse, Madde 4'e geçilmesi gerekmektedir. Vücut kitle indeksi, Gauld ve arkadaşlarının formülü kullanılarak ulnar uzunluğu ölçülerek tahmin edilen boy ve ağırlık kullanılarak da takip edilebilir. Ancak, vücut kitle indeksi kesme noktaları, DMD ile ilişkili vücut kompozisyonundaki benzersiz değişiklikler nedeniyle muhtemelen geçerli değildir. Bu nedenle, seri ağırlık ölçümleri veya vücut kitle indeksi ölçümleri daha bilgilendirici olacaktır.
Madde 4. Yüksek kalorili bir deneme istenir mi ve etkisi var mıdır?
İstemsiz kilo kaybı disfajinin bir belirtisi olabilir. Tecrübelerimize göre, bir yılda %10'dan fazla istemsiz kilo kaybı klinik olarak anlamlı olarak kabul edilir. Ancak hastaların başlangıç morfolojisine bağlı olarak, bu kilo kaybı miktarı önemli olabilir veya olmayabilir. Aşırı kilolu veya obez hastalar yeterli yağ depolarına sahip olabilir ve özellikle hastanın iştahı hala iyi ise, yüksek kalorili sıvılar içeren bir diyet denenebilir. Düşük kilolu hastalar ise sınırlı yağ depolarına sahip olacaklardır ve daha agresif bir beslenme tedavisine ihtiyaç duyabilirler. İlk morfolojiden bağımsız olarak, kilo kaybıyla başvuran herhangi bir hasta, bir beslenme uzmanı tarafından kapsamlı bir beslenme değerlendirmesine tabi tutulmalıdır. Beslenme uzmanı, kilo geçmişini, mevcut oral alımı ve son değişiklikleri, iştahı, yemek yeme süresini, gastrointestinal semptomları ve beslenme durumunun diğer belirleyicilerini göz önünde bulundurmalıdır. Bu değerlendirme daha sonra yüksek kalorili bir diyetin uygulanıp uygulanmayacağı veya perkütan endoskopik gastrostomi (PEG) tüpünün öncelikli olarak düşünülüp düşünülmeyeceği konusunda tavsiyelerde bulunacaktır (tedavi E). Eğer kesin bir sonuç alınırsa, tedavi D olarak yüksek kalorili bir diyet uygulanabilir. Eğer deneme etkisiz ise ve kilo kaybı devam ediyorsa, PEG tüpünün yerleştirilmesi düşünülebilir (tedavi E). Her iki durumda da, hastaya hala oral beslenme ve içme izni verilir, ancak gıda uygun dokusal modifikasyonlar kullanılarak sunulmalıdır.
Madde 5. Akciğer aspirasyonu var mı?
Aspirasyon, bolusun ses tellerinden subglottik alana geçişini ifade eder (Şekil 2C). Bolus bu noktaya ulaştıktan sonra, hiçbir anatomik yapı akciğerlere ilerlemesini engelleyemez. Hava yolu intrüzyonunun kaynağı GER'den gelen gıda, tükürük veya mide içeriği olabilir ve bakteriyel/kimyasal pnömoni riski yüksektir. Aspirasyonun varlığı belirsiz ise, gerçek aspirasyonu penetrasyon ve kalıntı birikiminden ayırmak için bir VFSS (videofluoroskopik yutma incelemesi) yapılabilir. Aspirasyon belirginleştiğinde, algoritma etkili öksürük destek tekniklerinin kullanımını araştırmak için Madde 6'ya geçmeyi önerir. Aspirasyon olmadığında, F ve G tedavisi uygulanmalıdır. Bu durumda, DMD hastaları normal bir şekilde yemek yiyebilirler ancak dikkatli olunmalıdır. Bununla birlikte, Aloysius ve Van den Engel'e göre, reflü şiddetlenmesini ve besin alımının azalmasını önlemek için katı yiyecek alımının durdurulması, püre haline getirilmiş öğünlerin teşvik edilmesi, yemek sırasında ve sonrasında düzenli olarak uygun miktarda ve türde sıvı gargara yapılması önerilir. Örneğin, düşük kilolu hastalar kalorisi yoğun bir sıvıdan yararlanabilirken, su aşırı kilolu hastalar için uygun olabilir.
Madde 6. Trakeal klirens yeterli mi?
Enstrümantal ve enstrümantal olmayan non-invaziv trakeal klirens tekniklerinin etkinliği değerlendirilmelidir. Aspirasyon belirgin olduğunda, en hızlı ve en etkili tekniğin seçimi yapılmalıdır. Özellikle en zayıf hastalarda ve basit tekniklerle yeterli işbirliği sağlanamayan hastalarda, manuel göğüs kompresyonu ve hava istifleme veya mekanik insuflasyon-exsuflasyon (MI-E) gibi tekniğin kombinasyonuyla öksürük yardımı yapılmalıdır. Şekil 2, tüm invaziv olmayan öksürük güçlendirme tekniklerini test etmeyi önermektedir (tedavi G). Bununla birlikte, teknikler etkisiz ve yetersiz hale geldiğinde, gelecekte herhangi bir durumda yeterli klirens sağlamak için kalıcı bir trakeal açıklığın (trakeostomi) düşünülmesi önemlidir (tedavi H).
6- Disfajiyi (Yutma güçlüğü) tedavisi için pratik öneriler
Şekil 2'de sunulan algoritmanın ikinci aşaması, disfajinin ciddiyetine bağlı olarak mevcut yönetim stratejilerini önermektedir. Bu stratejiler aşağıda detaylı bir şekilde açıklanmaktadır. Her bir yönetim stratejisi incelendikten sonra, klinisyen etkinliğini değerlendirmek ve olası devam eden disfajiyi değerlendirmek için 1. maddeye geri dönmelidir.
Gastro-özofageal reflü tedavisi
GER mevcut olduğunda ve tedavi edilmediğinde (Madde 2A: Evet), tedavi üç aşamalıdır. İlk aşama, pozisyonlandırmadır. Bu, yatakta Trendelenburg pozisyonu (ters pozisyon) ve gündüzleri yemek sırasında epigastrik baskıyı önleyen tekerlekli sandalyede oturma pozisyonunu içerir. İkinci aşama ilaç kullanımını içerir. Yemek sırasında sodyum aljinat (E401) gibi tensioaktif ilaçlar önerilebilir ve yemek borusuna bolus reflüsünü sınırlayabilir. Üçüncü aşama, mide asiditesini azaltmak için ek oral proton pompa inhibitörlerinin (PPI, örneğin omeprazol) kullanılmasını içerir. Anti-reflü cerrahisi (örneğin Nissen fundoplikasyon) nadiren DMD'li hastalarda gereklidir. Ancak gerektiğinde, laparoskopik yaklaşım, zayıf hastalarda bu cerrahi tekniğin uygulanabilirliğini artırmıştır. Sık sık küçük öğünler ve yemekle birlikte büyük miktarda sıvı alımının sınırlanması da önerilebilir.
Kan gazı normalizasyonu
SpO2 (%95'ten düşük) ile tanımlanan oksijen desatürasyonu mevcut olduğunda (Madde 2B: Evet), yeterli bir değerlendirme için ek karbondioksit (pCO2) izlemi gereklidir. Normal pCO2 (pCO2 < 50 mmHg) ile herhangi bir oksijen desatürasyonu genellikle hava yolu tıkanıklığına işaret eder ve uygun hava yolu temizleme tekniklerini gerektirir. Distal hava yolu klirensi için perküsif ventilasyon önerilebilirken, öksürük güçlendirme teknikleri üst hava yolu klirensi sağlamak için faydalı olabilir. Oksijen desatürasyonlarına eşlik eden yüksek CO2 (pCO2 > 50 mmHg), alveolar hipoventilasyonu yansıtarak invaziv olmayan ventilasyonun (NIV) uygulanmasını, iyileştirilmesini veya süresinin uzatılmasını gerektirir. NIV'in geceleyin iyileştirilmesi, sızıntıyı en aza indirmeye ve hastayla ventilatör arasındaki senkronizasyonu optimize etmeye yardımcı olur. NIV titrasyonunun zamanla adapte edilmesi, basıncı, inspiratuvar zamanı ve ventilatör hızını artırarak yardımcı olabilir.
Hastalığın ilerleyen aşamalarında, gece boyunca uygulanan non-invaziv ventilasyon (NIV) tedavisi, nefes darlığını azaltır, solunum kaslarının dayanıklılığını artırır ve besin alımını iyileştirir. Fizyolojik olarak, normal yutkunma sırasında kısa bir nefes durması (apne) meydana gelir ve ardından bir sonraki nefesin gecikmeli olarak gerçekleşmesi takip eder. Gece boyunca NIV tedavisinin gündüze uzatılması sürecinde, Duchenne Musküler Distrofi (DMD) hastaları genellikle yutma zorluğu yaşarlar. Vakaların %50'sinde yutma fonksiyonu bozulur ve yutma sonrası apne baskılanır. Bu durum iştahsızlık ve kilo kaybıyla ilişkilidir. İlginç bir şekilde, birkaç aylık gündüz ventilasyonunun ardından hastalar iştahlarını artırır ve kilo alırlar.
Gündüzleri hastalar, trakeostomi, burun maskesi veya ağızlık kullanarak mekanik ventilasyon alabilirler. Araştırmalar, mekanik ventilasyon altında trakeostomili hastalarda yutma parametrelerinin spontan solunuma göre daha iyi olduğunu göstermiştir. Yutma daha az parçalanır ve bir sonraki nefes öncesinde tekrar bir apne oluşur, bu da daha iyi bir yutma ve beslenme sağlar ve aspirasyon riskini azaltır. Burun maskesiyle kullanılan NIV durumunda, hastalar ventilatörün herhangi bir otomatik tetiklemesini bastırma koşuluyla daha iyi yutma becerisine sahiptir. Nazal NIV kullanan hastaların çiğneme sırasında yorgunluk yaşadığı gözlemlenmiştir. Yazarlar, nefes darlığı ve yutkunmanın her ikisinin de burun maskesiyle uygulanan NIV ile iyileştiği sonucuna varmışlardır. Ancak, ağızlık kullanılarak yapılan ventilasyon sırasında yutma ile ilgili herhangi bir veri mevcut değildir. Deneyimlerimize göre, DMD'li yetişkin hastaların çoğunluğu, özellikle çiğneme sırasında yorgunluğu önlemek için ağızlık kullanmaktadır. Bununla birlikte, hastalar yemek sırasında aspirasyondan kaçınmaya dikkat etmelidir. Hastaların bu durumu başarıyla yönetebildiğini gözlemledik. Dudaklarının etrafında aktif olarak sızıntı yaratarak, ventilatörler tarafından farinkse doğru itilen pozitif basınçları önleyebilirler.
Öğün zamanı stratejileri
Yutma güçlüğü yaşayan ancak yutma güçlüğüne bağlı olarak penetrasyon veya kilo kaybı yaşamayan hastalar, dengeli bir diyetle beslenebilirler. Ancak, yemek sunumu, yiyeceklerin çiğnenmesi ve taşınması gibi süreçler, yutmanın daha kolay olmasını sağlamak için değiştirilebilir. Konuşma patoloğu veya diyetisyen, her hasta için uygun dokuya uygun değişiklikler konusunda önerilerde bulunmalıdır (örneğin, kıyılmış, ezilmiş veya püre haline getirilmiş kıvam). Doku modifikasyonları önerilirken, sağlık profesyonelleri DMD'li hastalarda daha sık görülebilen maloklüzyon (diş uyumsuzluğu) ve/veya makroglossia (büyük dil) gibi durumları da göz önünde bulundurmalıdır. Bu dentofasiyal özellikler dil hareketlerini kısıtlayabilir ve yutulan yiyeceğin farenkse taşınmasını etkileyebilir.
DMD'li hastalarda, diyetin kıvamı dil basıncı ile ilişkilendirilmiştir, yani dil basıncı ne kadar düşükse, diyet o kadar yumuşak olmalıdır. Ayrıca, daha küçük, kalorisi yüksek ve sık öğünler (örneğin, günde altı küçük öğün) yemek süresini ve hastanın çabalarını azaltmak için önerilebilir. Her yemekten sonra boğazın suyla çalkalanması tavsiye edilir.
Yüksek kalorili diyet
İstemsiz kilo kaybı yaşayan hastalar için (%10/yıl'dan az), bir diyetisyen tarafından yüksek kalorili bir diyet önerilmektedir. Bu diyette, minimum miktarda yiyecek ve içecekte maksimum kalori sağlanması amaçlanmaktadır. Hastaların tam bir beslenme değerlendirmesi için bir diyetisyen tarafından danışmanlık yapılmalıdır. Yüksek protein ve enerji içeren gıda takviyeleri kullanılabilir. Aynı zamanda, ticari ürünler, kalori alımını artırmak için uygun diyet takviyeleri olarak da kullanılabilir. Hazır içecekler, süt tozu veya meyve suyu bazlı takviyeler, yüksek enerjili tatlı ürünler ve gıda katkıları gibi çeşitli ürünler piyasada bulunmaktadır. Diyetisyen, her hastaya uygun olan yerel olarak mevcut ürünler hakkında önerilerde bulunmalıdır. Yüksek kalorili diyetin yanı sıra, öğün zamanlama stratejileri de artan kalori alımını teşvik etmek için düşünülmelidir, bu stratejiler C tedavisinde tarif edilmiştir.
Gastronomi
PEG (Perkütan Endoskopik Gastrostomi) yerleştirme zamanlaması, hastaların 6 ay boyunca yüksek kalorili diyet denemesiyle vücut ağırlığının stabilizasyonu veya artışıyla başarı elde etmeleriyle bilgilendirilmelidir. Bu süreçte, solunum bozukluğu ve kardiyak disfonksiyon derecesi de dikkate alınmalıdır. Birnkrant ve arkadaşlarına göre, hastalara ve ailelerine erken ve proaktif bir şekilde PEG yerleştirme hakkında bilgi vermek, elektronik tekerlekli sandalye veya ventilasyon ve kalp desteği gibi bilgilerin verilmesi kadar önemli ve faydalıdır. Eğer yüksek kalorili diyet denemesi başarısız olursa (Madde 4: hayır), o zaman PEG düşünülebilir. Kilogram başına kilo alımı yüksek kalorili diyetlere rağmen azaldığında, deneme başarısız olarak kabul edilir. Şu anda, katı yiyecekler hariç, hastalara oral yiyecek ve içecekler verilebilir. Gastrostomi kateteri, koruyucu düğme ile birlikte, genel anestezi gerektiren harici cerrahi müdahale ile yerleştirilebilir. Neyse ki, PEG yerleştirme işlemi başucunda yapılabilir ve tercih edilir. PEG yerleştirilmesi sırasında sadece farinkste lokal anestezi, hafif bir sedasyon ve NIV (Non-invaziv ventilasyon) gereklidir. PEG ile beslenme, başlangıçta Domperidone® tarafından desteklenen, ideal olarak gece yapılan ve mideye düşük akışla doldurma izni veren bir yöntemdir (1 L/8 saat). Formül türü, nazogastrik tüp yoluyla verilen formülle aynıdır. Yetişkin bir DMD hastası genellikle günlük olarak 1-1.5 L kullanır, ancak bu miktar ağızdan alınan yiyecek ve içeceğe bağlı olarak ayarlanabilir. PEG tüpü yerleştirme kararı netleştiğinde, ultra ince mini tip bir nazogastrik tüp beslemesi (örneğin Nutricia, Flow Care, No. 35219, 6-8-10 c) önerilmektedir. Birkaç hafta sonra, takdir ve hijyen avantajlarıyla birlikte PEG yerleştirilir. Ayrıca, sosyal baskı veya performans ihtiyacı olmaksızın oral beslenme sürdürülebilir. PEG yerleştirilmesi, kilo durumunu iyileştirmek ve göğüs enfeksiyonlarının oranını azaltmak için etkili bir müdahale olarak rapor edilmiştir ve birçok hasta tarafından genellikle iyi tolere edilir, ancak bazı hastalarda peritonit gibi komplikasyonlar bildirilebilir. Ancak ölüm oranı hakkında bilgi mevcut değildir. Aspirasyon belirgin olduğunda (Madde 5: evet) ve PEG beslemesi, akciğerlere uygun olmayan yiyecek girişinden korunması gerektiğinde, normal beslenme durdurulur ve tüm yiyecek-içecek hacmi PEG kateteri ile verilir. Trakeostomi hastalarında şiddetli aspirasyon durumunda, akciğerler manşet şişirilerek korunabilir.
Katı yiyecek yerine sıvı önerin
Kalıntıların penetre olması ve rezidü sıklığının yüksek olduğu durumlarda (Madde 2C: evet), ancak aspirasyon olmadığında (Madde 5: hayır), konuşma terapisti ve diyetisyen, hastalara kalıcı olarak katı yiyecekleri, özellikle kıyılmış ve püre kıvamında olanları tüketmeyi durdurmalarını önermelidir. Serebral palsiden etkilenen hastaların disfaji yönetimi konusundaki deneyimlerine dayanarak, DMD (Duchenne Musküler Distrofi) hastalarında yıllar boyunca kalınlaştırıcı sıvılar da kullanılmıştır. Ancak, son çalışmalar, önceki önerilerin aksine, DMD'de kalınlaştırıcı sıvıların uygun olmadığını açıkça göstermektedir. Bunun nedeni, kalın sıvıların ve katı gıdaların aslında ağızda ve farinkste problemlere neden olarak kalıntı birikimini artırabilmesidir. Kalıntı penetre olan ancak aspirasyon olmayan DMD hastalarında püre kıvamındaki yiyeceklerin ve yemekler sırasında ve sonrasında su içmenin yutmayı geliştireceği ve orofarengeal kalıntıları temizleyeceği belirtilmelidir. Bu yeni öneriler, yemek sırasında ve sonrasında piriform sinüs ve yutakta biriken kalıntılara bağlı olarak göğüs enfeksiyonlarının sayısını azaltacaktır.
Cerrahi olarak hizalanmamış skolyoz durumunda, yemek sırasında uzanmış oturma pozisyonlarının ortaya çıkabileceği konusunda dikkatli olunmalıdır. Bu durum, daha önce belirtildiği gibi disfaji sorunlarına yol açarak yiyecek dokusu modifikasyonlarının gerekliliğini artırabilir.
Non-invaziv trakeal klirens teknikleri
Aspirasyon belirgin olduğunda (Madde 5: evet) ve non-invaziv trakeal klirens teknikleri mevcut ve etkili olduğunda (Madde 6: evet), non-invaziv trakeal klirens teknikleri kullanılmalıdır. İnspiratuar yardımcılar olarak hava istifleme ve ekspiratuar yardımcılar olarak tek başına veya kombinasyon halinde manuel göğüs kompresyonu genellikle etkilidir. Mekanik insufflasyon-exsufflasyon (MI-E) yöntemi, en zayıf DMD hastaları için ilk tercih edilen yöntemdir. MI-E, evde uygulanabilen bir yöntemdir ve aile üyeleri veya bakıcılar tarafından etkili bir şekilde hava yolunu açmak için öğretilebilir.
Trekeostomi
Aspirasyon belirgin, tekrarlayan ve önemli olduğunda (Madde 5: evet) ve non-invaziv öksürük artırma teknikleri artık akciğerlerden besin, salgı, tükürük ve diğer kalıntıları etkili bir şekilde gidermediğinde (Madde 6: hayır), akciğerlerin korunması gereklidir. Bu durumda, trakeostomi yerleştirme düşünülebilir. Trakeostomi, ses tellerinden geçen materyalin kolayca emilmesini sağlar. Mekanik insuflasyon/eksuflasyon yoluyla trakeostomi yoluyla etkili bir şekilde emme yapılabilir ve kalıntının akciğerlere daha fazla ilerlemesini engellemeye yardımcı olabilir. Trakeostominin kesin bir şekilde sütüre edilen kenarlar içeren bir şekilde yapılması, trakeostomi çıkarılması sırasında stomaların kazara yeniden kapanmasını önlemek için tercih edilir. Ayrıca, konuşma kapakçığı eklenerek konuşmayı kolaylaştırmak için kelepçesiz trakeostomi tüpleri tercih edilir. Trakeostomi kullanımı uluslararası düzeyde farklılık gösterebilir.
DMD'li hastaların yönetimi için mevcut en iyi uygulama kılavuzları, non-invaziv öksürük yardım yöntemlerinin başarısız olduğu durumlarda ve oksijen satürasyonunun %95'in altına düştüğü veya hastanın taban çizgisinin altına düştüğü durumlarda, trakeostomi kullanımını desteklemektedir. Trakeostomi, akciğer içine sekresyonların doğrudan trakeal emilimini gerektiren durumlarda sık sık kullanılır. Ancak, trakeostomi ile ilişkili önemli riskler ve komorbiditeler vardır, bu nedenle son bir alternatif olarak düşünülmelidir. Ayrıca, trakeostomi mevcut olduğunda sosyal entegrasyon daha da zorlaşabilir. Mümkün olduğunda, invaziv olmayan ventilasyon ve hava yolu temizleme teknikleri her zaman tercih edilmelidir. Deneyimlerimize göre, son on yılda trakeostomi yerleştirilmesine ihtiyaç duyan hastaların sayısı oldukça azdır.
7- Sonuç
Yutma güçlüğü, DMD'li yaşlanan hastaların durumunu kötüleştirebilir. Bu nedenle, disfaji belirtileri aktif olarak izlenmeli ve araştırılmalıdır. Yiyecekler vestibüle sızabilir, piriform sinüste birikebilir veya subglottik aspirasyona neden olabilir. Kalıntıların nüfuz ettiği ve biriktiği durumlarda, katı, kıyılmış ve ezilmiş yiyecekler yasaklanmalı ve sıvılar ile püreler teşvik edilmelidir. Aspirasyon durumunda, gıdalar tamamen yasaklanmalı ve PEG yerleştirme seçeneği değerlendirilmelidir. Öksürük artırma teknikleri etkisiz olduğunda, trakeostominin trakeaya doğrudan emme sağlaması düşünülebilir. DMD'de disfaji tedavisinde, hastalığın altında yatan durum dikkate alınarak optimal tedavi yaklaşımını belirlemek zor olabilir. Duchenne'li yetişkinlerin yaşam kalitesini iyileştirmek için uygun tedaviler titizlikle seçilmelidir.
KAYNAK
Bu içerik 2015 tarihli "Duchenne kas distrofisinde disfaji: yönetimi kılavuz niteliğinde pratik öneriler" adlı makalenin özgünleştirilmiş çevirisidir. "Toussaint, M, Davidson, Z, Bouvoie, V. Dysphagia in Duchenne muscular dystrophy: practical recommendations to guide management. Disabil Rehabil 2016; 5: 1–11." https://www.tandfonline.com/doi/full/10.3109/09638288.2015.1111434 Duchenne kas distrofisi olan bireylerde yutma güçlüğü, yönetimi zorlaştırabilen önemli bir durumdur. Bu konuda rehberlik edecek pratik öneriler içeren "Duchenne kas distrofisinde disfaji: yönetimi kılavuz niteliğinde pratik öneriler" adlı makale, DISABILITY AND REHABILITATION dergisinde 2015 yılında yayımlanmıştır. Bu makalenin orijinal metnine ulaşarak, atıf verilen tüm kaynaklara detaylı bir şekilde erişebilirsiniz. Belirtilen linki kullanarak makaleye erişim sağlayabilirsiniz. Makale, Duchenne kas distrofisi olan hastalarda disfajinin yönetimi konusunda pratik öneriler sunarak sağlık profesyonellerine rehberlik etmeyi amaçlamaktadır.